设为首页
加入收藏
联系我们
新闻中心
麟洁新闻
相关报道
教研特色
一般常识
您所在的位置:首页>新闻中心>新闻中心
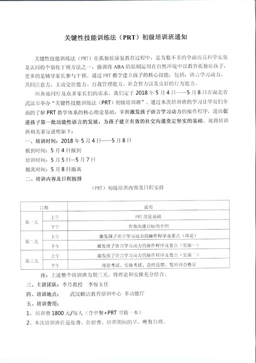
关键性技能训练法(PRT)初级培训班通知
修改时间:2018-03-15 15:45:23 浏览次数:1523次
上一条信息:
“语言行为里程碑评估及安置程序(VB-MAPP)”培训班
下一条信息:
家长公益讲座通知
【打印此文】
【关闭窗口】